Ein einfaches CAN Transceiver Cape

Da ich keine Kenntnisse und Erfahrungen in der Entwicklung von Elektronik habe, wurde der CAN Transceiver Teil von dem CAN Bus Cape RevA für das BeagelBone Black übernommen. Möglicherweise gibt es deshalb noch genug Raum für Verbesserungen bzw. Optimierungen. Das Layout wurde von einem Kollegen aus unserer Hardwareentwicklung zur Verfügung gestellt.

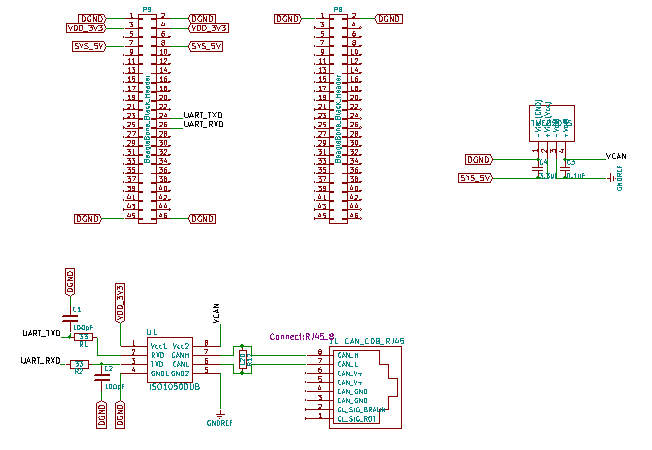
Das Board enthät einen CAN Transceiver mit galvanischer Trennung, um den CAN Bus vom Mikrocontroller zu isolieren. Die 5V Spannungsversorgung des CAN Bus wird über einen DC-DC Wandler geführt, um Rückwirkungen auf die Spannungsversorgung des AMR Boards zu vermeiden.

Schaltplan und Layout stehen im KiCAD Format zur Verfügung.

Als erste habe ich den CAN Transceiver eingelötet, das einzige Bauteil, das auf der Oberfläche montiert wird. Dazu habe ich zuerst jeden Anschluß verzinnt. Dann das Bauteil auf die Lötpads positioniert und mit einer Pinzette fixiert. Und diagonal zwei der Anschlüsse mit dem Lötkolben soweit erhitzt, daß das Bauteil fixiert war. Anschließend können sämtliche Pins verlötet werden, ohne daß sich das Bauteil verschiebt.
Danach werden die kleinen Bauteile eingelötet. Zuerst die Widerstände und anschließend die Kondensatoren. Der Widerstand R12 dient dem Abschluß des CAN Bus und ist optional. An jedem Ende des CAN Bus ist ein solcher Abschlußwiderstand vorzusehen.
Danach wird der DC_DC Wandler bestückt.
Als letztes Bauteil auf der Bestückungsseite wird die RJ45 Buchse eingelötet.
Von der Lötseite wird die Buchsenleiste eingesetzt und auf der Bestückungsseite verlötet. Und das Cape ist fertig.

Externe Links


Zurück zur Modellbahn Startseite - Zurück zur Homepage